•產品描述:U3223E是一款高性能低成本PWM控制功率器,適用于離線式小功率降壓型應用場合,外圍電路簡單、器件個數少。同時產品內置高耐壓MOSFET可提高系統浪涌耐受能力。與傳統的PWM控制器不同,U3223E內部無固定時鐘驅動MOSFET,系統開關頻率隨負載(輕載、重載)變化可實現自動調節。同時芯片采用了多模式PWM控制技術,有效簡化了外圍電路設計,提升線性調整率和負載調整率并消除系統工作中的可聞噪音。此外,芯片內部峰值電流檢測閾值可跟隨實際負載情況自動調節,可以有效降低空載情況下的待機功耗。U3223E集成有完備的帶自恢復功能的保護功能:VDD欠壓保護、逐周期電流限制、輸出過壓保護、過熱保護、過載保護和VDD過壓保護等。
•產品描述:集成5A 200V MOS;集成200V高壓啟動電路;使用范圍:VIN-VOUT>3V,Ipk<3A;BUCK&BOOST兼容;低功耗模式工作;支持降壓和升降壓拓撲;待機功耗低于50mw;良好的線性調整率和負載調整率;集成軟啟動電路;內部保護功能:過載保護(OLP);逐周期電流限制(OCP);輸出過壓保護(OVP);VDD過壓、欠壓和電壓箝位保護
•典型應用:小家電電源;工業控制
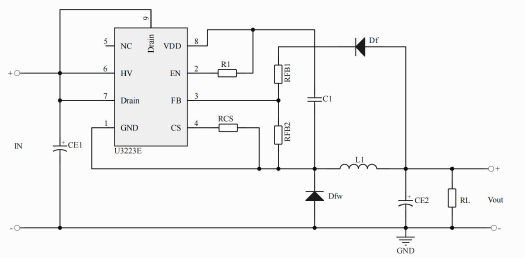
•典型應用電路

Copyright ? 2015-2023 紹興宇力半導體有限公司
浙公網安備33060202001577
浙ICP備2020037221號-1
技術支持:藍韻網絡